普法 | 一图读懂《中华人民共和国数据安全法》
2026-02-10 10:00
来源:国家安全部微信公众号
大
小
打印
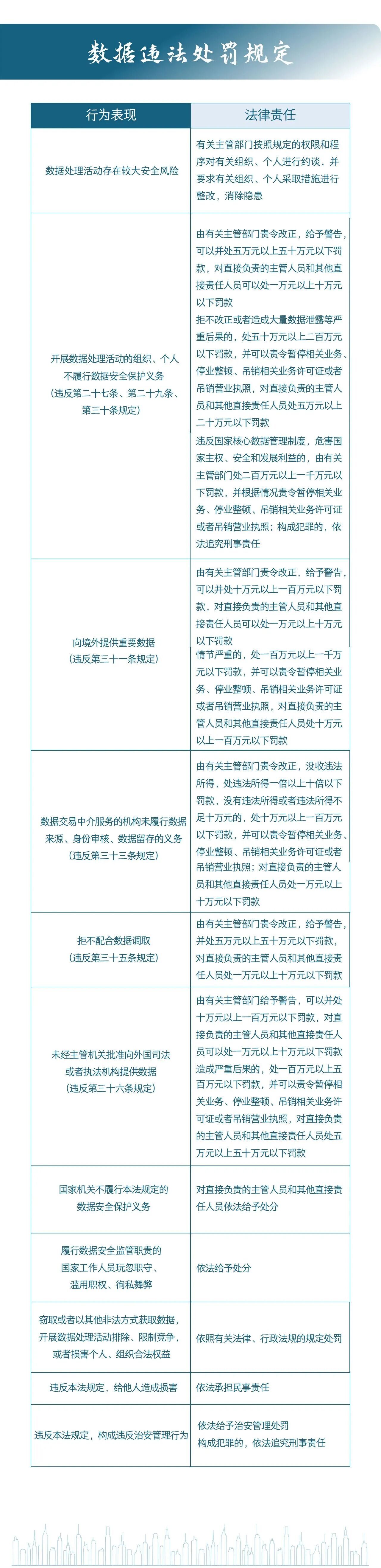
《中华人民共和国数据安全法》经第十三届全国人大常委会第二十九次会议表决通过,于2021年9月1日起正式施行。下面我们一起学习《中华人民共和国数据安全法》的主要内容,共同增强数据安全意识,筑牢数据安全堤坝,依法维护国家数据安全。








